威廉希尓指数500简介
为保护和改善环境,防治污染和其他公害,保障公众健康,推进生态文明建设,促进经济社会可持续发展。节约和循环利用资源、保护和改善环境、促进人与自然和谐的经济、技术政策和措施,使经济社会发展与环境保护相协调。

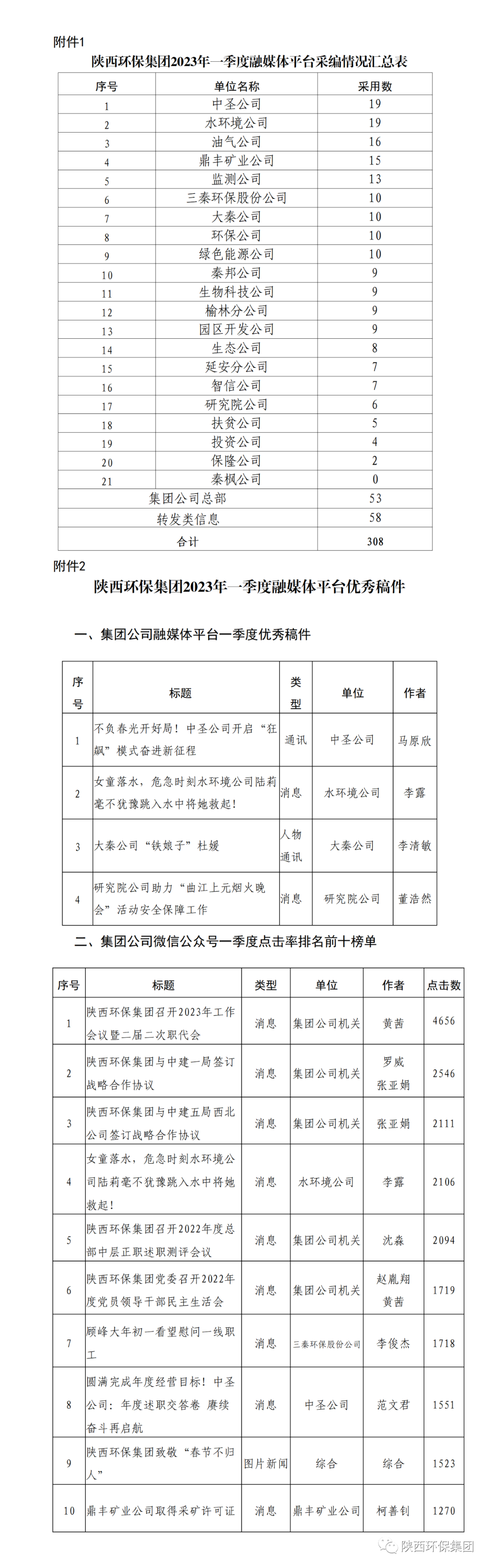
为进一步提高集团融媒体平台稿件质量,有效发挥融媒体平台服务企业高质量发展的作用,传播时代精神,讲好集团故事,现将2023年一季度集团公司融媒体平台稿件采用及优秀稿件评选情况通报如下:
一季度,集团公司融媒体平台共计刊发稿件308篇。其中威廉希尓指数500集团致敬“春节不归人”专题栏目报道了51位春节期间坚守岗位的一线职工,有力展示了职工风采。中圣公司、水环境公司等企业报送稿件数量较多、质量较高,较好地发挥了表率带头作用。但仍有单位对新闻稿件报送工作认识不足、重视不够,个别单位报送稿件内容表述不准确,词不达意甚至语句不通,错字别字现象时有发生;部分单位报送稿件的主题不够鲜明,内容空洞,与实际工作结合不紧密,缺乏特色亮点。
各单位要切实提高认识,强化审核把关,严格落实“三审三校”制度,杜绝涉“固定表述错误”信息上报集团并刊载本单位情况发生,以高度的责任感做好稿件报送工作。排名靠后的单位要积极寻找差距,认真解决存在问题,迎头赶上,充分展示本单位发展的新面貌、新形象、新成就。

COPYRIGHT © 2015 威廉希尓指数500官网-威廉足球欧洲指数500 williamhill8.com 版权所有 All Rights Reserved.技术支持:威廉希尓指数500
陕公网安备 61019002000347号 陕ICP备15009596号-1